新闻资讯
NEWS
新闻资讯
NEWS
A5信创版获奖证书来啦!
发布时间:2021-02-05

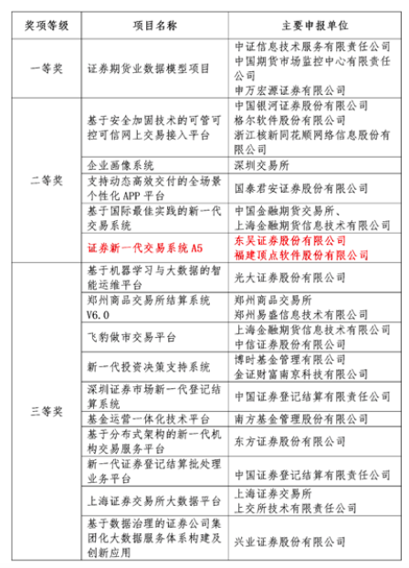
2020年12月31日,第七届“证券期货业科学技术奖”评审结果正式揭晓,由顶点软件和东吴证券联合申报的“分布式核心交易系统——A5信创版”从136个项目中脱颖而出,荣获“证券期货行业科学技术奖二等奖”。

经过苦苦等待,证书终于赶在春节前到啦!

image.png


“证券期货业科学技术奖”评选由中国证监会指导,是证券期货行业科学技术领域最权威奖项是行业科技工作者的最高荣誉,是金融科技发展的重要推动力。本届科技奖共收到各类机构申报项目136项,初审通过47项,经过多轮的层层筛选,最终评选出一等奖1项、二等奖5项,三等奖10项,优秀奖20项。

image.png

作为证券行业2020年最重要的科技创新之一,A5信创版是当前唯一全面上线运行的分布式证券核心交易系统,也是公司多年技术研究、积累与创新的结晶。A5信创版的成功上线在行业中建立了新的标杆,大大提升了公司交易产品的市场竞争力。

A5信创版的成功离不开背后研发团队的辛勤付出,在A5项目研发与实施过程中,项目组成员加班加点、任劳任怨,值得大家学习。此次王敏航、蔡磊、刘泉辉作为项目组的代表获得了证券期货业科学技术奖的表彰,恭喜以下三位小伙伴!

image.png

未来,顶点软件将再接再厉,再创佳绩,持续坚持“核心技术自主可控”发展战略,继续成为金融科技行业技术创新践行者、引领者,推动金融科技革新,助力中国金融行业的数字化转型。